Telus
Optik TV: National Iteration and Scale (V3)
Industry
Telecom
Year
2025
company
Telus
As Lead Product Designer, I led the national rollout of Telus’ Optik TV and Entertainment plans page across Eastern and Western Canada. This project evolved an MVP into a scalable, high-converting experience through a phased launch approach: we introduced the product to new markets in Eastern Canada with a V2 design, then followed with a refined V3 experience in the West that aligned with Telus' upcoming e-commerce platform changes. Over the course of seven weeks, I managed cross-regional alignment, tight timelines and backend constraints.
The new Optik TV Plans page is now live and can be viewed here (region selection in top right)
Overview
Role: Lead Product Designer
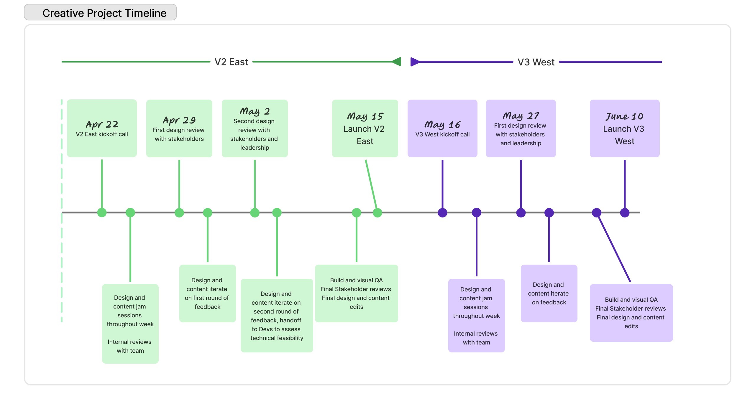
Timeline: 7 weeks (April–June 2025). We launched V2 for the Eastern region Mid May, then started work on V3 for the Western region which launched early June.
Scope: National redesign of the Optik TV plans PDP
Team: Design, Content. Product, Engineering, Marketing, ELT
After launching a regional version (V3) of our new Optik TV plans page for BC and Alberta, Telus was preparing to enter the Ontario and Quebec markets with a brand-new TV and entertainment product. This presented a unique challenge: customers in the west were already familiar with the offering, but for eastern audiences, we had to introduce the product and scale it quickly by using a different content strategy, new backend constraints and rapidly approaching deadlines. alignment, tight timelines and backend constraints.

Outcome & Impact
We have 2x orders with the V3 designs in the July-Sept 2025 period, compared to before V3 launch across all 3 product types (TV and internet, TV, stream)
We have 2.5x the total order volume and 2x conversion rates (Plans page to order) in three months for existing TELUS customers
All this shows strong improvements on customer experience for this page and driving conversion through the sales funnel
The Challenge
The earlier regional page (V2) helped us improve comprehension and flow from our legacy version (V1). However, it lacked flexibility for future state e-commerce flows and didn’t accommodate eligible customer discounts or interactive UI elements. At the same time, we faced competing business needs:
Launching immediately in new regions where the product was brand new (Eastern Canada)
Aligning content across two regional teams with different goals
Updating the design to support upcoming reusable components, backend tooling, and long-term scalability
Due to tight timelines, utilize and analyze data from A/B tests to drive design decision making
My Role
I led design end to end for both the Western and Eastern rollouts. That included:
Driving alignment across regional teams
Facilitating working sessions with content and dev
Managing cross-functional timelines and stakeholder expectations
Designing a progressive disclosure experience that enhanced user comprehension
Interpreting A/B test data and incorporating it into our decision-making
Compared to the first version, I had more ownership over timelines and greater involvement in unblocking delivery challenges, especially when stakeholders introduced feedback late in the process. This time, I led the push to defer lower-priority requests into post-launch fast follows to protect launch velocity.
Design Process
The project was split into two parallel phases: an interim V2 launch in the East to introduce a brand-new product to market, followed by a V3 redesign for the West, which would become the future standard across both regions.

Phase 1 – V2 for Eastern Canada
We began with a time-sensitive V2 version for Ontario and Quebec. Our goal was to get the product in front of customers quickly while preparing a more scalable version in parallel using A/B test results and analysis.
Wireframe jam sessions with content strategy and internal stakeholders
Stakeholder reviews and feedback loops with ELT
Iteration sprints and internal reviews
Engineering handoff, QA, and V2 launch in the East (May 2025)
A phased V3 follow-up for the East was planned for early July

Phase 2 – V3 for Western Canada
Immediately after the East launch, we pivoted to designing V3. This is a fully refreshed version aligned with future-state e-commerce design.
New wireframes and content structure built on V2 learnings and analysis of A/B test results
Stakeholder presentations and feedback from East and West teams
Rapid iteration sprints to meet aggressive timelines
Engineering handoff, QA, and launch in the West (June 2025)
Despite the phased timeline, both versions shared the same long-term goal of creating a unified, scalable PDP experience across all regions.

Key Design Decisions
1. Progressive Disclosure in Plan Cards
We added collapsible sections and tooltips to make plan details more digestible without overwhelming the page.
2. Regionally Flexible Content Strategy
The design and structure had to support regional constraints, like French-first content in Quebec and content restrictions due to Bell Media in the East.
3. Scalable UI for Future E-Commerce Integration
We aligned the UI to match reusable components and patterns scheduled to launch in Q4 2025–Q1 2026. This set us up for long-term consistency and reduced tech debt.
Reflections
Stakeholder Pushback on Timelines
Some regional stakeholders pushed for last-minute changes post-approval. I worked with PMs to protect scope and defer asks to fast follow tickets.
Technical Constraints
Backend systems couldn’t yet support new e-comm components, so I designed the UI to look forward, using styles and patterns that would reduce future rework.
Cross-Team Alignment
Balancing feedback from East and West (especially around language, legal, and design needs) required transparency, fast loops, and shared documentation.
